top of page

​保内町商工会からのお知らせ

令和7年度愛媛県外国人材受入環境整備事業費補助金の募集について

ree

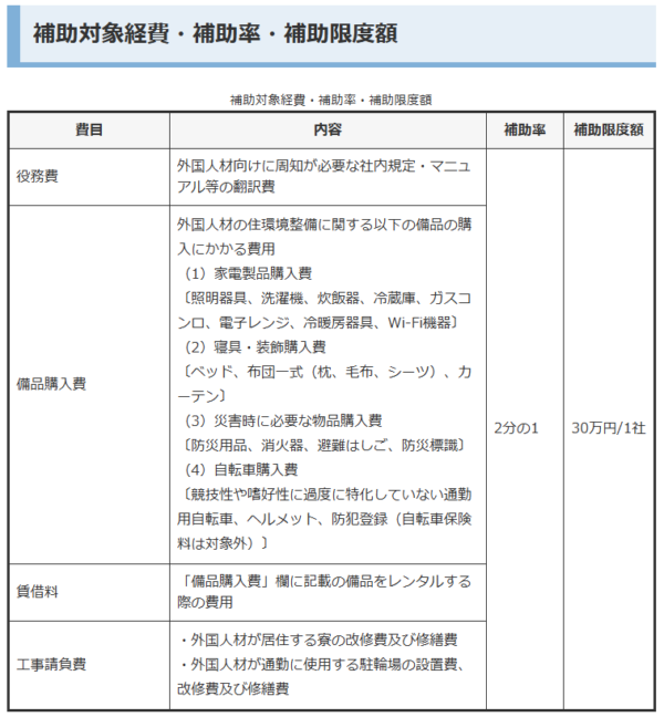
愛媛県では、外国人材の受入環境の向上を図るため、就業環境や住環境、生活面でのサポートに必要な経費の一部を補助します。



事業実施期間 : 令和8年2月28日 まで



詳しくは、関連リンクをご覧ください。



その他ご不明点ございましたら、保内町商工会にお問い合わせ下さい。


R7-32

コメント


  • Facebook Basic Square
  • Twitter Basic Square
  • Google+ Basic Square
bottom of page